本文以中山城郊智慧生菜种植基地为例,通过实地调研和市场分析,结合地理、生物学、化学、数学等多学科知识,分析了智慧生菜的种植环境、市场需求以及消费者接受度等,并着重强调了跨学科教学方法在实践中的具体运用,提出了在地理跨学科教学中培养学生实践能力和创新思维的建议。

教学设计与实施
1.问题提出
笔者在课堂上播放“翠亨上蔬”智慧农场宣传短片,并提出如下问题。智慧生菜的口感与传统生菜有什么区别?种植智慧生菜所用的营养液中有哪些成分?影响智慧生菜种植的农业区位因素有哪些?为什么在该地发展智慧农业?五桂山的泉水水质是否合格?该生菜是否是真正的有机蔬菜?该地是否属于因地制宜发展农业?在思考系列问题后,学生对无土栽培的生菜感到好奇,并产生了想去实地考察的想法。
2.融合学科内容
学科融合是跨学科主题学习的关键。本方案以地理为基础,融合生物学、化学、数学等学科,引导学生分析生菜生长环境和消费者对生菜的喜好,进而分析中山城郊农业的变化趋势,促进学生全面发展(见图1)。

3.教学目标
(1)通过实地考察智慧生菜基地,理解农业区位因素,培养综合思维和人地协调观。
(2)通过社会调查和实地考察,增强实践能力和创新思维,在实践中发现问题、解决问题。
(3)通过地理与其他学科的交叉融合,拓宽视野。
(4)关注家乡的环境和生产发展,形成热爱家乡、建设家乡的意识。
4.设计思路
(1)收集生菜相关知识
生菜性喜冷凉的气候,既不耐寒,又不耐热,适宜昼夜温差大,夜间温度较低的环境。其生长适宜温度为15℃~20℃,产量高,品质优;持续高于25℃,生长较差,叶质粗老,略有苦味;0℃甚至短期的零下低温对生长也无大妨碍。生菜生育期为90~100天,喜微酸的土壤,以保水力强、排水良好的沙壤土或壤土栽培为优。土壤pH值以5.8~6.6为适宜。种子较耐低温,在4℃时即可发芽。发芽适温18~22℃,高于30℃时几乎不发芽。生菜根系发达,叶面有蜡质,耐旱力强,在肥沃湿润的土壤上栽培,产量高,品质好。生菜繁殖方法有播种繁殖和水培繁殖。
(2)收集城郊农业相关知识
城郊农业是以城市为依托,利用地处城市周边地区的优越地理位置,为满足城市市民的生活需求,提供鲜活农副产品或初级加工农产品的农业。该农业具有鲜明的特点,它受城区市场的影响,要为城区人民提供大量的蔬菜、肉蛋奶等副食品,同时其农业生产效益也要与城区市民收入相抗衡。因此,城郊农业具有机械化、高效化的发展方向。
城郊农业另一发展趋势为设施化和集约化。在这方面主要有从事蔬菜、花卉生产的设施园艺。设施园艺正从简易塑料大棚向玻璃温室过渡,逐渐克服热量对植物生长发育的限制,提高产量。栽培介质也正从有土栽培向无土栽培过渡,逐渐克服土壤限制因素,最大程度地满足植物生长对养分和水分的要求。土地生产率和劳动生产率均得以大幅度提高。
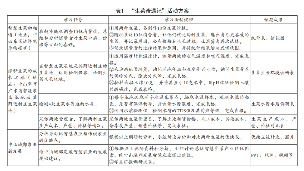
(3)设计活动方案笔者依据教学目标、学情等,设计如下活动方案(见表1)。

(4)数据汇总与成果展示
任务单一:智慧生菜初相遇
地点:中山东区远洋家乐福超市
任务:提前准备两种生菜,各制作10份生菜沙拉料理,随机采访10位消费者,让他们试吃两种生菜,选出自己更喜爱的生菜,记录原因,完成表格,并将统计结果绘制成饼状图(见表2)。

任务单二:探秘生菜的成长之旅
地点:中山“翠亨上蔬”智慧农场和附近村庄生菜地
①检测智慧生菜基地和附近村庄生菜地的生长环境运用温度计和湿度计,测量两地的空气温度和空气湿度。采访两地管理员,询问两地气温和湿度是否可控,询问生菜营养的供给方式、除虫方式等。抽样采取土壤10克,并将其置于10克水中,用pH试纸测量土壤的酸碱度,完成表格(见表3)。

②检测4处生菜水源地的水质每个基地选取两个水源采集点,抽取水源样本,观测水源的颜色,是否有漂浮物等,并测量水源温度。运用水质检测仪,检测水质的TDS值,完成表格(见表4)。

③采访两地管理者,了解两种生菜生产成本、价格等情况,完成表格(见表5)。

任务单三:中山城郊农业新发展
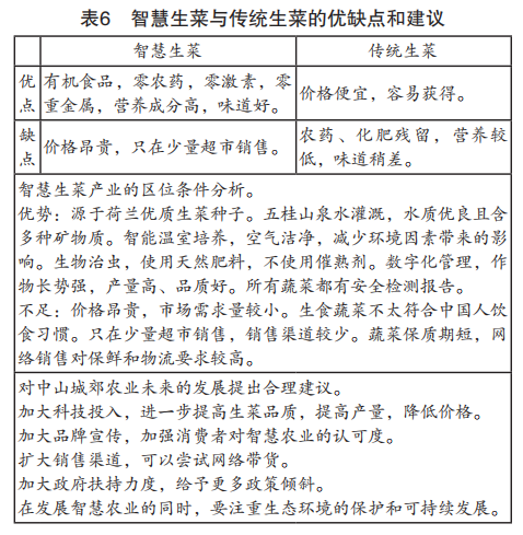
根据数据,分析并对比智慧农业与传统农业的优缺点,总结区位因素,给中山城郊农业未来的发展提出合理建议(见表6)。

通过实地考察和问卷调查,学生发现智慧农业生菜的种植环境优良,科技含量高,能够实现精准施肥和智能灌溉,有效提高了生菜的产量和质量。从市场需求和消费者接受度的角度来看,智慧农业生菜具有广阔的市场前景。随着人们健康意识的提高,对高品质、安全的农产品需求不断增加。智慧农业生菜作为一种新型农产品,会受到消费者的广泛欢迎。
然而,智慧农业的发展也面临着一些挑战和问题。例如,智慧农业技术的推广和应用,需要资金和技术等方面的支持。同时,智慧农业对土壤、水源等自然条件的要求较高,需要在实践中不断探索适合当地条件的种植模式。
5.学习评价
跨学科主题学习视角下的评价体系应体现综合性的特点,因此本方案设计对各个环节进行自我评价、小组评价和教师评价,并结合过程性评价和结果性评价,这样更能多角度体现评价成果(见表7)。

教学反思
本文从地理跨学科教学的视角,以中山城郊智慧农业生菜的种植为例,深入探讨了地理跨学科教学的实践与应用。结果表明,地理跨学科教学能够帮助学生全面理解农业发展的多元化因素,培养综合素质,提升解决问题的能力。实施跨学科应注意以下几点。第一,体验与技能并重。本方案让学生沉浸式体验农业环境,关注城郊农业发展,并学会运用各种测量仪器。第二,主观与客观分析并存。本方案既注重主观体验,又重视数据的测量和客观分析,让学生辩证地分析问题、解决问题。第三,方案适用性强,适用于大多数城市城郊农业的探讨和学习。
文章来源:中国知网
文章原名:《地理跨学科教学初探——以“生菜奇遇记”一课为例》,文章有删减
作者:张梦璐 李丹妮 中山火炬高技术产业开发区第一中学
